Product Summary
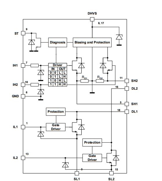
The BTS 7750GP is a TrilithIC containing three dies in one package: One double high-side switch and two low-side switches. The drains of these three vertical DMOS chips are mounted on separated leadframes. The sources are connected to individual pins, so the BTS 7750GP can be used in H-bridge- as well as in any other configuration.
Parametrics
BTS 7750GP absolute maximum ratings: (1)Supply voltage: -0.3 to 42 V; (2)Supply voltage for full short circuit protection: 28 V; (3)HS-drain current: -10 A; (4)HS-input current: -5 to 5 mA; (5)HS-input voltage: -10 to 16V.
Features
BTS 7750GP features: (1)Small outline, thermal optimized PowerPak; (2)Full short-circuit-protection; (3)Operates up to 40 V; (4)Status flag diagnosis; (5)Overtemperature shut down with hysteresis; (6)Internal clamp diodes; (7)Isolated sources for external current sensing; (8)Under-voltage detection with hysteresis; (9)PWM frequencies up to 1 kHz.
Diagrams
(Hong Kong)






