Product Summary
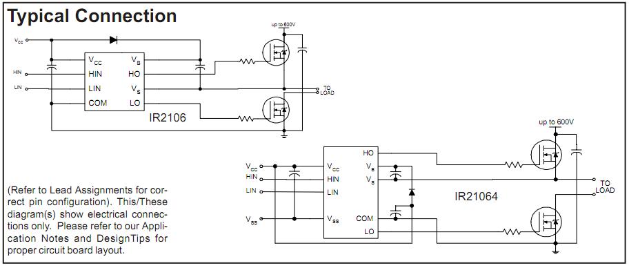
The IR21064S is a high voltage, high speed power MOSFET and IGBT driver with independent high and low side referenced output channels. Proprietary HVIC and latch immune CMOS technologies enable ruggedized monolithic construction. The logic input is compatible with standard CMOS or LSTTL output, down to 3.3V logic.
Parametrics
IR21064S absolute maximum ratings: (1)VB High side floating absolute voltage: -0.3 to 625V; (2)VS High side floating supply offset voltage: VB - 25 to VB + 0.3V; (3)VHO High side floating output voltage: VS - 0.3 to VB + 0.3V; (4)VCC Low side and logic fixed supply voltage: -0.3 to 25V; (5)VLO Low side output voltage: -0.3 to VCC + 0.3V; (6)VIN Logic input voltage: VSS - 0.3 to VCC + 0.3V; (7)VSS Logic ground (IR21064 only): VCC - 25 to VCC + 0.3V.
Features
IR21064S features: (1)Floating channel designed for bootstrap operation Fully operational to +600V Tolerant to negative transient voltage dV/dt immune; (2)Gate drive supply range from 10 to 20V (IR2106(4)); (3)Undervoltage lockout for both channels; (4)3.3V, 5V and 15V input logic compatible; (5)Matched propagation delay for both channels; (6)Logic and power ground +/- 5V offset.; (7)Lower di/dt gate driver for better noise immunity; (8)Outputs in phase with inputs (IR2106).
Diagrams
| Image | Part No | Mfg | Description | ![]() |
Pricing (USD) |
Quantity | ||||||||||||
|---|---|---|---|---|---|---|---|---|---|---|---|---|---|---|---|---|---|---|
![]() |
![]() IR21064S |
![]() |
![]() IC DRIVER HIGH/LOW DRIVER 14SOIC |
![]() Data Sheet |
![]()
|
|
||||||||||||
![]() |
![]() IR21064SPBF |
![]() International Rectifier |
![]() Power Driver ICs |
![]() Data Sheet |
![]()
|
|
||||||||||||
![]() |
![]() IR21064STRPBF |
![]() International Rectifier |
![]() Power Driver ICs Hi&Lw Sd Drvr All HiVolt Pins 1 Sd |
![]() Data Sheet |
![]()
|
|
||||||||||||
![]() |
![]() IR21064STR |
![]() |
![]() IC DRIVER HIGH/LOW 600V 14-SOIC |
![]() Data Sheet |
![]()
|
|
||||||||||||
(Hong Kong)










