Product Summary
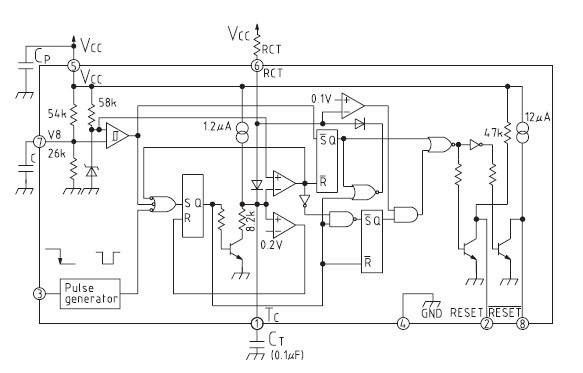
The MM1075XFF Monolithic IC functions in a variety of CPU systems and other logic systems to generate a reset signal and reset the system accurately during momentary interruption or lowering of power supply voltage. It also has a built-in watchdog timer for operation diagnosis. This prevents the system of the MM1075XFF from running wild by generating an intermittent reset pulse during system mis-operation.
Parametrics
MM1075XFF absolute maximum ratings: (1)Storage temperature TSTG: -40~+125 °C; (2)Operating temperature TOPR: -20~+70 °C; (3)Power supply voltage VCC max.: -0.3~+10 V; (4)Voltage applied to VS & CK pins VVS &VCK: -0.3~+10 V; (5)Voltage applied to RESET, RESET pin VOH: -0.3~+10 V; (6)Allowable loss Pd: 400 mW.
Features
MM1075XFF features: (1)Built-in watchdog timer; (2)Low minimum operating voltage VCC=0.8V typ.; (3)Both positive and negative logic reset output can be extracted; (4)Accurate detection of drop in power supply voltage; (5)Detection voltage has hysteresis; (6)Few external parts 1 capacitor; (7)Timer monitoring time can be varied by using an external resistor.
Diagrams

(Hong Kong)







