Product Summary
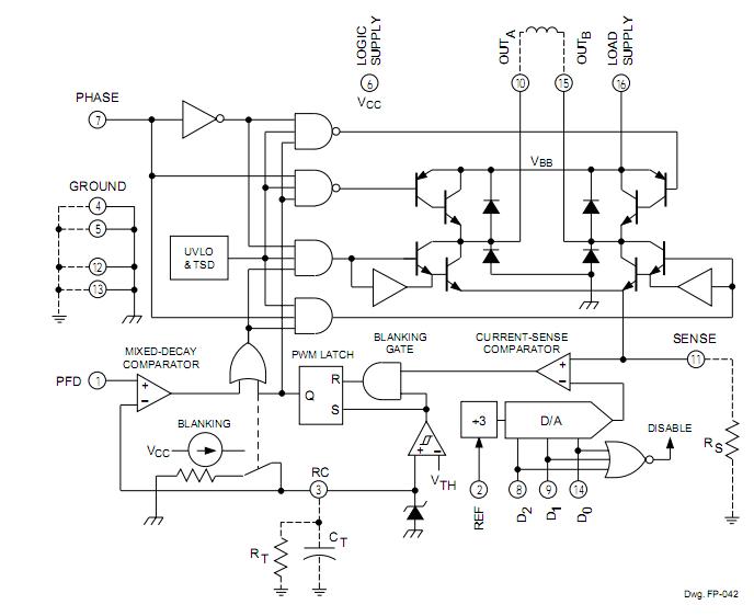
The A3955SBT is a full-bridge pwm microstepping motor driver. It is designed for driving one winding of a bipolar stepper motor in a microstepping mode.
Parametrics
A3955SBT absolute maximum ratings: (1)Load Supply Voltage, VBB: 50 V; (2)Output Current, IOUT (Continuous): ±1.5 A*; (3)Logic Supply Voltage, VCC: 7.0 V; (4)Logic/Reference Input Voltage Range,; (5)VIN: -0.3 V to VCC + 0.3 V; (6)Sense Voltage, VS: 1.0 V; (7)Package Power Dissipation, PD: See Graph; (8)Operating Temperature Range, TA: -20℃ to +85℃; (9)Junction Temperature, TJ: +150℃;(10)Storage Temperature Range, TS: -55℃ to +150℃.
Features
A3955SBT features: (1)±1.5 A Continuous Output Current; (2)50 V Output Voltage Rating; (3)Internal PWM Current Control; (4)3-Bit Non-Linear DAC; (5)Fast, Mixed Fast/Slow, and Slow Current-Decay Modes; (6)Internal Transient-Suppression Diodes; (7)Internal Thermal-Shutdown Circuitry; (8)Crossover-Current and UVLO Protection.
Diagrams

(Hong Kong)






