Product Summary
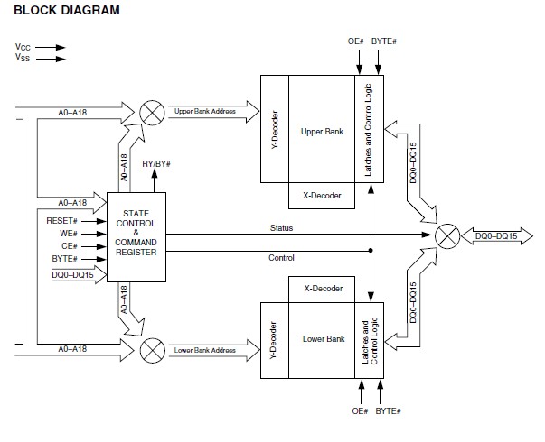
The AM29DL800BT-70EC is an 8 Mbit, 3.0 volt-only flash memory device, organized as 524,288 words or 1,048,576 bytes. The device is offered in 44-pin SO, 48-pin TSOP, and 48-ball FBGA packages. The wordwide (x16) data appears on DQ0–DQ15; the byte-wide (x8) data appears on DQ0–DQ7. This device requires only a single 3.0 volt VCC supply to perform read, program, and erase operations. A standard EPROM programmer can also be used to program and erase the AM29DL800BT-70EC. The AM29DL800BT-70EC is manufactured using AMD 0.35 μm process technology, and offers all the features and benefits of the Am29DL800, which was manufactured using a 0.5 μm technology. The device electrically erases all bits within a sector simultaneously via Fowler-Nordheim tunneling. The bytes are programmed one byte or word at a time using hot electron injection.
Parametrics
AM29DL800BT-70EC absolute maximum ratings: (1)Storage Temperature Plastic Packages: –65℃ to +150℃; (2)Ambient Temperature with Power Applied: –65℃ to +125℃; (3)Voltage with Respect to Ground VCC: –0.5 V to +4.0 V; A9, OE#, and RESET#: –0.5 V to +12.5 V; All other pins: –0.5 V to VCC+0.5 V; (4)Output Short Circuit Current: 200 mA.
Features
AM29DL800BT-70EC features: (1)Simultaneous Read/Write operations; (2)Single power supply operation; (3)Manufactured on 0.35 μm process technology; (4)High performance: Access times as fast as 70 ns; (5)Low current consumption (typical values at 5 MHz); (6)Flexible sector architecture; (7)Unlock Bypass Program Command; (8)Top or bottom boot block configurations available; (9)Minimum 1,000,000 program/erase cycles guaranteed per sector; (10)Compatible with JEDEC standards; (11)Data# Polling and Toggle Bits; (12)Ready/Busy# output (RY/BY#); (13)Erase Suspend/Erase Resume; (14)Hardware reset pin (RESET#).
Diagrams

(Hong Kong)






