Product Summary
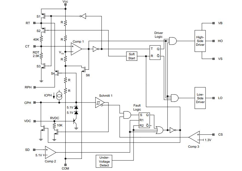
The ir2156 is a ballast control IC. incorporates a high voltage half-bridge gate driver with a programmable oscillator and state diagram to form a complete ballast control IC. The features of the ir2156 include programmable preheat and run frequencies, programmable preheat time, programmable dead-time, and programmable over-current protection. The ir2156 is available in both 14 lead PDIP and 14 lead SOIC packages.
Parametrics
ir2156 absolute maximum ratings: (1) High side floating absolute voltage VB: -0.3 to 625V; (2) High side floating supply offset voltage Vs: VB-25 to VB+0.3V; (3) High side floating output voltage VHO: VS-0.3 to VB+0.3V; (4) Low side and logic fixed supply voltage: -0.3 to 25V; (5) Low side output voltage VLO: -0.3 to VCC +0.3V; (6) Maximum allowable output current (HO, LO) due to external power transistor miller effect IOMAX: -500 to 500mA; (7) Current sense pin current ICS: -5 to 5mA; (8) Junction temperature Tj: -55 to 150°C; (9) Storage temperature Ts: -55 to 150°C; (10) Lead temperature (soldering, 10 seconds) TL: 300°C.
Features
ir2156 features: (1) Ballast control and half-bridge driver in one IC; (2) Programmable preheat frequency; (3) Programmable preheat time; (4) Internal ignition ramp; (5) Programmable over-current threshold; (6) Programmable run frequency; (7) Internal 15.6V zener clamp diode on Vcc; (8) Micropower startup (150μA) ; (9) Latch immunity and ESD protection; (10) Also available LEAD-FREE (PbF) .
Diagrams

| Image | Part No | Mfg | Description | ![]() |
Pricing (USD) |
Quantity | ||||||||||||
|---|---|---|---|---|---|---|---|---|---|---|---|---|---|---|---|---|---|---|
![]() |
![]() IR2156(S) |
![]() Other |
![]() |
![]() Data Sheet |
![]() Negotiable |
|
||||||||||||
![]() |
![]() IR2156PBF |
![]() International Rectifier |
![]() Power Driver ICs Ballast Cntrl Prog Preht Tm & Run Freq |
![]() Data Sheet |
![]()
|
|
||||||||||||
![]() |
![]() IR2156S |
![]() |
![]() IC CNTL BALLAST 600V 0.5A 14SOIC |
![]() Data Sheet |
![]() Negotiable |
|
||||||||||||
![]() |
![]() IR2156STR |
![]() |
![]() IC BALLAST CONT 600V .5A 14-SOIC |
![]() Data Sheet |
![]() Negotiable |
|
||||||||||||
![]() |
![]() IR2156STRPBF |
![]() International Rectifier |
![]() Power Driver ICs Ballast Cntrl Prog Preht Tm & Run Freq |
![]() Data Sheet |
![]()
|
|
||||||||||||
![]() |
![]() IR2156SPBF |
![]() International Rectifier |
![]() Power Driver ICs |
![]() Data Sheet |
![]()
|
|
||||||||||||
![]() |
![]() IR2156 |
![]() |
![]() IC CNTL BALLAST 600V 0.5A 14-DIP |
![]() Data Sheet |
![]() Negotiable |
|
||||||||||||
(Hong Kong)












