Product Summary
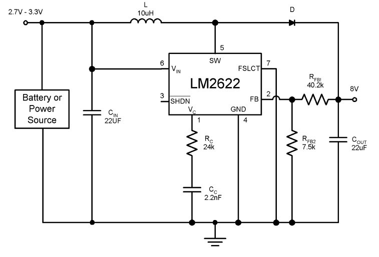
The LM2622MMX-ADJ is a step-up DC/DC converter with a 1.6A, 0.2W internal switch and pin selectable operating frequency. With the ability to convert 3.3V to multiple outputs of 8V, -8V, and 23V, the LM2622MMX-ADJ is an ideal part for biasing TFT displays. The LM2622MMX-ADJ can be operated at switching frequencies of 600kHz and 1.3MHz allowing for easy filtering and low noise. An external compensation pin gives the user flexibility in setting frequency compensation, which makes possible the use of small, low ESR ceramic capacitors at the output. The LM2622MMX-ADJ is available in a low profile 8-lead MSOP package.
Parametrics
LM2622MMX-ADJ absolute maixmum ratings: (1)VIN: 12V; (2)SW Voltage: 18V; (3)FB Voltage: 7V; (4)VC Voltage: 7V; (5)SHDN Voltage: 7V; (6)FSLCT: 12V; (7)Maximum Junction Temperature: 150℃; (8)Power Dissipation: Internally Limited; (9)Lead Temperature: 300℃; (10)Vapor Phase (60 sec.): 215℃; (11)Infrared (15 sec.): 220℃; (12)ESD Susceptibility: Human Body Model 2kV; Machine Model 200V.
Features
LM2622MMX-ADJ features: (1)1.6A, 0.2W, internal switch; (2)Operating voltage as low as 2.0V; (3)600kHz/1.3MHz pin selectable frequency operation; (4)Over temperature protection; (5)8-Lead MSOP package.
Diagrams

| Image | Part No | Mfg | Description | ![]() |
Pricing (USD) |
Quantity | ||||||||||||
|---|---|---|---|---|---|---|---|---|---|---|---|---|---|---|---|---|---|---|
![]() |
![]() LM2622MMX-ADJ/NOPB |
![]() National Semiconductor (TI) |
![]() DC/DC Switching Controllers |
![]() Data Sheet |
![]()
|
|
||||||||||||
| Image | Part No | Mfg | Description | ![]() |
Pricing (USD) |
Quantity | ||||||||||||
![]() |
![]() LM26 |
![]() Other |
![]() |
![]() Data Sheet |
![]() Negotiable |
|
||||||||||||
![]() |
![]() LM26001 |
![]() Other |
![]() |
![]() Data Sheet |
![]() Negotiable |
|
||||||||||||
![]() |
![]() LM26001BMH/NOPB |
![]() National Semiconductor (TI) |
![]() Switching Converters, Regulators & Controllers |
![]() Data Sheet |
![]()
|
|
||||||||||||
![]() |
![]() LM26001BMHX/NOPB |
![]() National Semiconductor (TI) |
![]() Switching Converters, Regulators & Controllers |
![]() Data Sheet |
![]()
|
|
||||||||||||
![]() |
![]() LM26001EVAL |
![]() National Semiconductor (TI) |
![]() Power Management IC Development Tools EVAL BD FOR LM26001 |
![]() Data Sheet |
![]()
|
|
||||||||||||
![]() |
![]() LM26001MXA |
![]() National Semiconductor (TI) |
![]() Switching Converters, Regulators & Controllers |
![]() Data Sheet |
![]()
|
|
||||||||||||
(Hong Kong)











