Product Summary
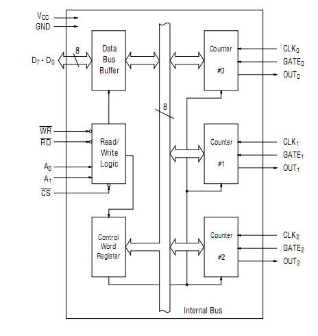
The M82C54AC-2 is a programmable universal timer designed for use in microcomputer systems. Based on silicon gate CMOS technology, the M82C54AC-2 requires a standby current of only 10 mA (max.) when the chip is in the non-selected state. And during timer operation, the power consumption is still very low with only 10mA (max.) of current required. It consists of three independent counters, and can count up to a maximum of 10 MHz. The M82C54AC-2 features six different counter modes, and binary count/BCD count functions. Count values can be set in byte or word units, and all functions are freely programmable.
Parametrics
M82C54AC-2 absolute maximum ratings: (1)Power Supply Voltage:–0.5 to +7V; (2)Input Voltage:–0.5 to VCC +0.5V; (3)Output Voltage:–0.5 to VCC +0.5V; (4)Storage Temperature:–55 to +150℃; (5)Power Dissipation:0.9W.
Features
M82C54AC-2 features: (1)Maximum operating frequency of 10 MHz (VCC=5 V); (2)High speed and low power consumption achieved by silicon gate CMOS technology; (3)Completely static operation; (4)Three independent 16-bit down-counters; (5)Status Read Back Command; (6)Six counter modes available for each counter; (7)Binary and decimal counting possible.
Diagrams

![]() |
![]() M82C288 |
![]() Other |
![]() |
![]() Data Sheet |
![]() Negotiable |
|
||||
![]() |
![]() M82C53-2 |
![]() Other |
![]() |
![]() Data Sheet |
![]() Negotiable |
|
||||
(Hong Kong)








