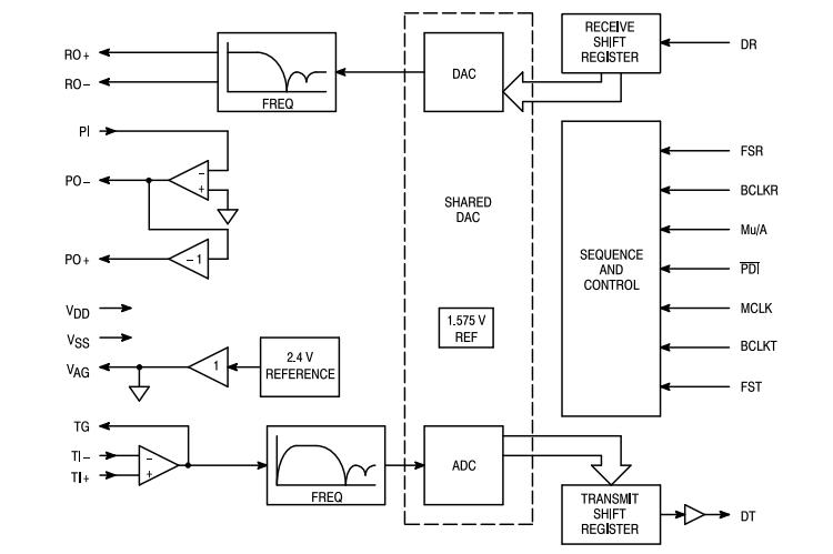
Product Summary
The MC14LC5480P is a general purpose per channel PCM Codec-Filter with pin selectable Mu-Law or A-Law companding, and is offered in 20-pin DIP, SOG, and SSOP packages. The MC14LC5480P performs the voice digitization and reconstruction as well as the band limiting and smoothing required for PCM systems. The MC14LC5480P is designed to operate in both synchronous and asynchronous applications and contains an on-chip precision reference voltage.
Parametrics
MC14LC5480P absolute maximum ratings: (1)DC Supply Voltage:-0.5V to 6V; (2)Voltage on Any Analog Input or Output Pin:VSS-0.3V to VDD+0.3V; (3)Voltage on Any Digital Input or Output Pin:VSS-0.3V to VDD+0.3V; (4)Operating Temperature Range:-40℃ to + 85℃; (5)Storage Temperature Range:-85℃ to +150℃.
Features
MC14LC5480P features: (1)Pin for Pin Replacement for the MC145480; (2)Single 5 V Power Supply; (3)Typical Power Dissipation of 15 mW, Power-Down of 0.01 mW; (4)Fully-Differential Analog Circuit Design for Lowest Noise; (5)Transmit Band-Pass and Receive Low-Pass Filters On-Chip; (6)Active R-C Pre-Filtering and Post-Filtering; (7)Mu-Law and A-Law Companding by Pin Selection; (8)On-Chip Precision Reference Voltage (1.575 V); (9)Push-Pull 300Ω Power Drivers with External Gain Adjust; (10)MC145536EVK is the Evaluation Kit that Also Includes the MC145532 ADPCM Transcoder.
Diagrams

![]() |
![]() MC14000UB |
![]() Other |
![]() |
![]() Data Sheet |
![]() Negotiable |
|
||||||||||||||||
![]() |
![]() MC14001B |
![]() Other |
![]() |
![]() Data Sheet |
![]() Negotiable |
|
||||||||||||||||
![]() |
![]() MC14001BCP |
![]() ON Semiconductor |
![]() IC GATE NOR QUAD CMOS 14DIP |
![]() Data Sheet |
![]()
|
|
||||||||||||||||
![]() |
![]() MC14001BCPG |
![]() ON Semiconductor |
![]() Gates (AND / NAND / OR / NOR) 3-18V Quad 2-Input NOR |
![]() Data Sheet |
![]()
|
|
||||||||||||||||
![]() |
![]() MC14001BDG |
![]() ON Semiconductor |
![]() Gates (AND / NAND / OR / NOR) 3-18V Quad 2-Input NOR |
![]() Data Sheet |
![]()
|
|
||||||||||||||||
![]() |
![]() MC14001BDR2 |
![]() |
![]() IC GATE NOR QUAD CMOS 14SOIC |
![]() Data Sheet |
![]()
|
|
||||||||||||||||
(Hong Kong)










