Product Summary
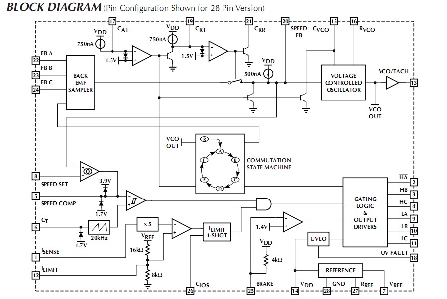
The ML4425IS PWM motor controller provides all of the functions necessary for starting and controlling the speed of delta or wye wound Brushless DC (BLDC) motors without Hall Effect sensors. Back EMF voltage is sensed from the motor windings to determine the proper commutation phase sequence using a PLL. This patented sensing technique will commutate a wide range of 3-Phase BLDC motors and is insensitive to PWM noise and motor snubbing circuitry.
Parametrics
ML4425IS absolute maximum ratings: 1)VDD: 14V; (2)Logic Inputs (, SPEED FB, BRAKE):GND - 0.3 to 7V; (3)All Other Inputs and Outputs: GND -0.3V to VDD + 0.3V; (4)Output Current (LA, LB, LC, HA, HB, HC): ±50mA; (5)Junction Temperature: 150℃; (6)Storage Temperature Range: –65 to 150℃; (7)Lead Temperature (Soldering 10 sec.): 260℃; (8)Thermal Resistance: 28-Pin Narrow PDIP, 48℃/W; 28-Pin SOIC, 75℃/W; 32-Pin TQFP, 80℃/W.
Features
ML4425IS features: (1)Stand-alone operation; (2)Motor starts and stops with power to IC; (3)On-board start sequence: Align- Ramp - Set Speed; (4)Patented Back-EMF commutation technique provides; (5)jitterless torque for minimum spin-up time; (6)Onboard speed control loop; (7)PLL used for commutation provides noise immunity from PWM spikes, compared to noise sensitive zero crossing technique; (8)PWM control for maximum efficiency; (9)Direct FET drive for 12V motors; drives high voltage motors with IC buffers from IR, IXYS, Harris, Power Integrations, Siliconix, etc.
Diagrams

| Image | Part No | Mfg | Description | ![]() |
Pricing (USD) |
Quantity | ||||
|---|---|---|---|---|---|---|---|---|---|---|
![]() |
![]() ML4425IS |
![]() Fairchild Semiconductor |
![]() Switching Converters, Regulators & Controllers BLDC Motor Control Sensorless |
![]() Data Sheet |
![]() Negotiable |
|
||||
![]() |
![]() ML4425ISX |
![]() Fairchild Semiconductor |
![]() Switching Converters, Regulators & Controllers BLDC Motor Control Sensorless |
![]() Data Sheet |
![]() Negotiable |
|
||||
(Hong Kong)










