Product Summary
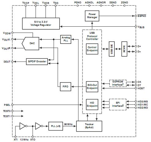
The PCM2704 is a TI’s single-chip USB stereo audio DAC with USB 1.1 compliant full-speed protocol controller and S/PDIF. The applications of the PCM2704 are USB Headphones, USB Audio Speaker, USB CRT/LCD Monitor, USB Audio Interface Box, USB-Featured Consumer Audio Product. The PCM2704 employs SpAct architecture, TI’s unique system that recovers the audio clock from USB packet data. On-chip analog PLLs with SpAct enable playback with low clock jitter.
Parametrics
PCM2704 absolute maximum ratings: (1)Input current (any pins except supplies):±10 mA; (2)Ambient temperature under bias:–40℃ to 125℃; (3)Storage temperature:–55℃ to 150℃; (4)Junction temperature:150℃; (5)Lead temperature (soldering):260℃, 5 s; (6)Package temperature (IR reflow, peak):260℃; (7)Supply voltage differences:±0.1V; (8)Ground voltage differences:±0.1V.
Features
PCM2704 features: (1)With Full-Speed Transceivers; (2)Fully Compliant With USB 1.1 Specification; (3)Certified by USB-IF; (4)Partially Programmable Descriptors; (5)Adaptive Isochronous Transfer for Playback; (6)Bus-Powered or Self-Powered Operation; (7)Sampling Rate: 32, 44.1, 48 kHz; (8)On-Chip Clock Generator: Single 12-MHz Clock Source; (9)Up to Eight Human Interface Device (HID) Interfaces (Depending on Model and Settings); (10)Suspend Flag; (11)S/PDIF Out With SCMS; (12)External ROM Interface; (13)Single-Ended Voltage Output; (14)Analog LPF Included.
Diagrams

| Image | Part No | Mfg | Description | ![]() |
Pricing (USD) |
Quantity | ||||||||||||
|---|---|---|---|---|---|---|---|---|---|---|---|---|---|---|---|---|---|---|
![]() |
![]() PCM2704CDB |
![]() Texas Instruments |
![]() Audio D/A Converter ICs 98DB SNR STEREO USB2.0 FS DAC |
![]() Data Sheet |
![]()
|
|
||||||||||||
![]() |
![]() PCM2704EVM-U |
![]() Texas Instruments |
![]() Audio IC Development Tools PCM2704 Eval Mod |
![]() Data Sheet |
![]()
|
|
||||||||||||
![]() |
![]() PCM2704DBRG4 |
![]() Texas Instruments |
![]() Audio D/A Converter ICs Stereo DAC w/USB Ifc Hdphn & S/PDIF Otpt |
![]() Data Sheet |
![]()
|
|
||||||||||||
![]() |
![]() PCM2704DBR |
![]() Texas Instruments |
![]() Audio D/A Converter ICs Stereo DAC w/USB Ifc Hdphn & S/PDIF Otpt |
![]() Data Sheet |
![]()
|
|
||||||||||||
![]() |
![]() PCM2704DBG4 |
![]() Texas Instruments |
![]() Audio D/A Converter ICs Stereo DAC w/USB Ifc Hdphn & S/PDIF Otpt |
![]() Data Sheet |
![]()
|
|
||||||||||||
![]() |
![]() PCM2704DB |
![]() Texas Instruments |
![]() Audio D/A Converter ICs Stereo DAC w/USB Ifc Hdphn & S/PDIF Otpt |
![]() Data Sheet |
![]()
|
|
||||||||||||
![]() |
![]() PCM2704CDBR |
![]() Texas Instruments |
![]() Audio D/A Converter ICs 98DB SNR STEREO USB2.0 FS DAC |
![]() Data Sheet |
![]()
|
|
||||||||||||
![]() |
![]() PCM2704 |
![]() Other |
![]() |
![]() Data Sheet |
![]() Negotiable |
|
||||||||||||
(Hong Kong)










