Product Summary
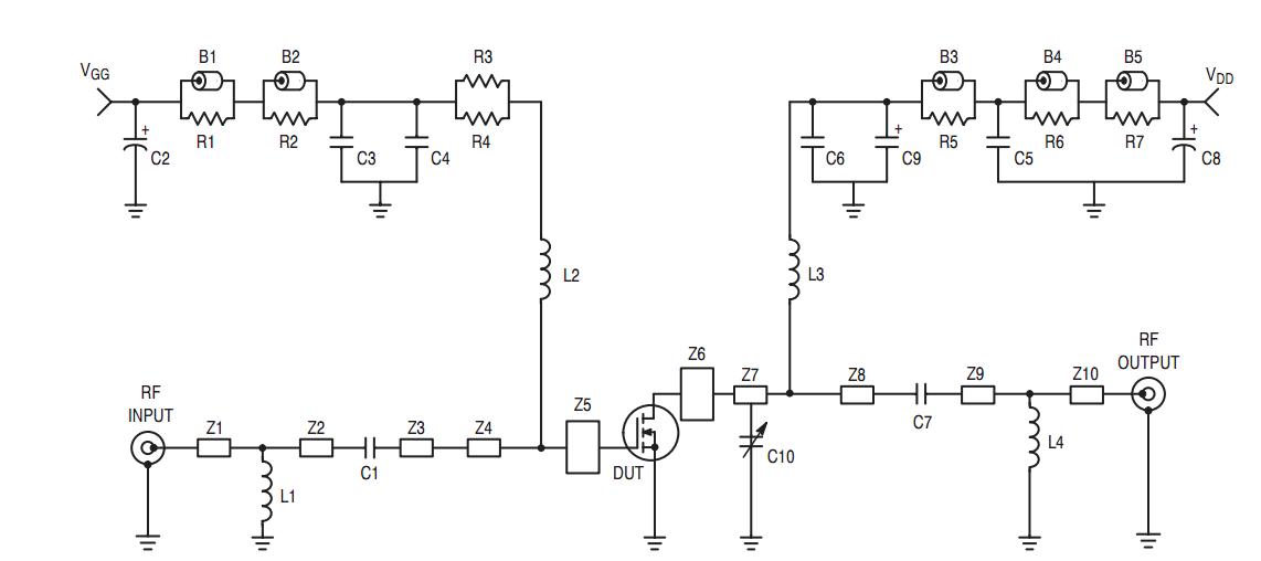
The mrf19030l is an N–Channel Enhancement–Mode Lateral MOSFET. Designed for class AB PCN and PCS base station applications with frequencies from 1.8 to 2.0 GHz. Suitable for FM, TDMA, CDMA and multicarrier amplifier applications.
Parametrics
mrf19030l absolute maximum ratings: (1)Drain–Source Voltage, VDSS: 65 Vdc; (2)Gate–Source Voltage, VGS: –0.5, +15 Vdc; (3)Total Device Dissipation, PD: 83.3W @ TC = 25°C; 0.48W/°C Derate above 25°C; (4)Storage Temperature Range, Tstg: –65 to +200 °C; (5)Operating Junction Temperature, TJ: 200 °C.
Features
mrf19030l features: (1)Internally Matched, Controlled Q, for Ease of Use; (2)High Gain, High Efficiency and High Linearity; (3)Integrated ESD Protection; (4)Designed for Maximum Gain and Insertion Phase Flatness; (5)Capable of Handling 10:1 VSWR, @ 26 Vdc, 1.93 GHz, 30 Watts CW Output Power; (6)Excellent Thermal Stability; (7)Characterized with Series Equivalent Large–Signal Impedance Parameters; (8)In Tape and Reel. R3 Suffix = 250 Units per 32 mm, 13 Inch Reel.
Diagrams

| Image | Part No | Mfg | Description | ![]() |
Pricing (USD) |
Quantity | ||||||
|---|---|---|---|---|---|---|---|---|---|---|---|---|
![]() |
![]() MRF19030LR3 |
![]() |
![]() IC MOSFET RF N-CHAN NI-400 |
![]() Data Sheet |
![]()
|
|
||||||
![]() |
![]() MRF19030LSR5 |
![]() |
![]() IC MOSFET RF N-CHAN NI-400S |
![]() Data Sheet |
![]()
|
|
||||||
![]() |
![]() MRF19030LSR3 |
![]() |
![]() IC MOSFET RF N-CHAN NI-400S |
![]() Data Sheet |
![]()
|
|
||||||
![]() |
![]() MRF19030LR5 |
![]() |
![]() IC MOSFET RF N-CHAN NI-400 |
![]() Data Sheet |
![]()
|
|
||||||
(Hong Kong)









