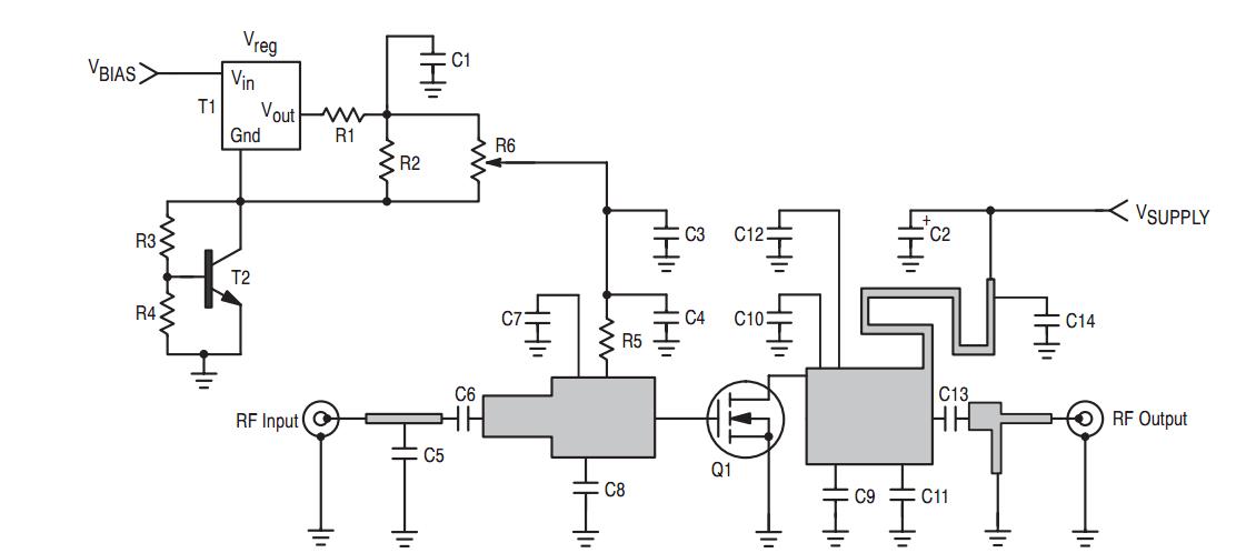
Product Summary
The mrf6522-5 is an N–Channel Enhancement–Mode Lateral MOSFET. Designed for GSM 900 frequency band, the high gain and broadband performance of these devices make them ideal for large–signal, common source amplifier applications in 26 volt base station equipment.
Parametrics
mrf6522-5 absolute maximum ratings: (1)Drain–Source Voltage VDSS: 65 Vdc; (2)Gate–Source Voltage VGS: ±20 Vdc; (3)Drain Current — Continuous ID: 7 Adc; (4)Total Device Dissipation PD: 159W @ TC ≥ 25°C; 0.9W/°C; (5)Derate above 25°C; (6)Storage Temperature Range Tstg: –65 to +150 °C; (7)Operating Junction Temperature TJ: 200 °C.
Features
mrf6522-5 features: (1)Specified Performance @ Full GSM Band, 921–960 MHz, 26 Volts; (2)Output Power, P1dB — 80 Watts (Typ); (3)Power Gain @ P1dB — 16 dB (Typ); (4)Efficiency @ P1dB — 58% (Typ); (5)Available in Tape and Reel. R3 Suffix = 250 Units per 32 mm, 13 inch Reel.
Diagrams

| Image | Part No | Mfg | Description | ![]() |
Pricing (USD) |
Quantity | ||||
|---|---|---|---|---|---|---|---|---|---|---|
![]() |
![]() MRF6522-5R1 |
![]() Other |
![]() |
![]() Data Sheet |
![]() Negotiable |
|
||||
| Image | Part No | Mfg | Description | ![]() |
Pricing (USD) |
Quantity | ||||
![]() |
![]() MRF607 |
![]() Other |
![]() |
![]() Data Sheet |
![]() Negotiable |
|
||||
![]() |
![]() MRF616 |
![]() Other |
![]() |
![]() Data Sheet |
![]() Negotiable |
|
||||
![]() |
![]() MRF627 |
![]() Other |
![]() |
![]() Data Sheet |
![]() Negotiable |
|
||||
![]() |
![]() MRF630 |
![]() Other |
![]() |
![]() Data Sheet |
![]() Negotiable |
|
||||
![]() |
![]() MRF6414 |
![]() Other |
![]() |
![]() Data Sheet |
![]() Negotiable |
|
||||
![]() |
![]() MRF650 |
![]() TriQuint Semiconductor |
![]() RF Amplifier RF Bipolar Trans |
![]() Data Sheet |
![]() Negotiable |
|
||||
(Hong Kong)









