Product Summary
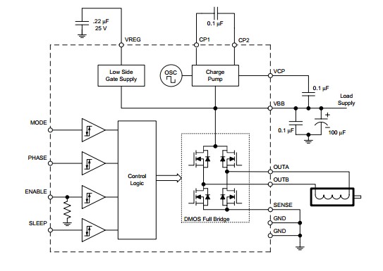
The A3949SLBT is a DMOS Full-Bridge Motor Driver. The A3949SLBT is supplied in a choice of two power packages, a 16-pin plastic SOIC with a copper batwing tab (part number suffix LB), and a low profile (1.1mm) 16-pin TSSOP (suffix LP) with exposed power tab. Both packages are available in a lead-free version (100% matte tin leadframe).
Parametrics
A3949SLBT absolute maximum ratings: (1)Load Supply Voltage: VBB: 36 V, VBB (Peak < 2 us): 38 V; (2)Output Current, IOUT (Repetitive): ±2.8 A; (3)Sense Voltage, VSENSE: 0.5 V; (4)Logic Input Voltage, VIN: -0.3 V to 7 V; (5)Package Power Dissipation, PD: 52 °C / W; (6)Operating Temperature Range: -20 °C to +85 °C; (7)Junction Temperature, TJ: 150 °C Max.; (8)Storage Temperature, TS: -55 °C to +150 °C.
Features
A3949SLBT features: (1)Single supply operation; (2)Very small outline package; (3)Low RDS(ON)outputs; (4)Sleep function; (5)Internal UVLO; (6)Crossover current protection; (7)Thermal shutdown protection.
Diagrams
| Image | Part No | Mfg | Description | ![]() |
Pricing (USD) |
Quantity | ||||||||||||||||
|---|---|---|---|---|---|---|---|---|---|---|---|---|---|---|---|---|---|---|---|---|---|---|
![]() |
![]() A3949SLBTR |
![]() |
![]() IC MOTOR DRIVER PWM FULL 16-SOIC |
![]() Data Sheet |
![]() Negotiable |
|
||||||||||||||||
![]() |
![]() A3949SLBTR-T |
![]() |
![]() IC MOTOR DRIVER PWM FULL 16-SOIC |
![]() Data Sheet |
![]()
|
|
||||||||||||||||
(Hong Kong)









