Product Summary
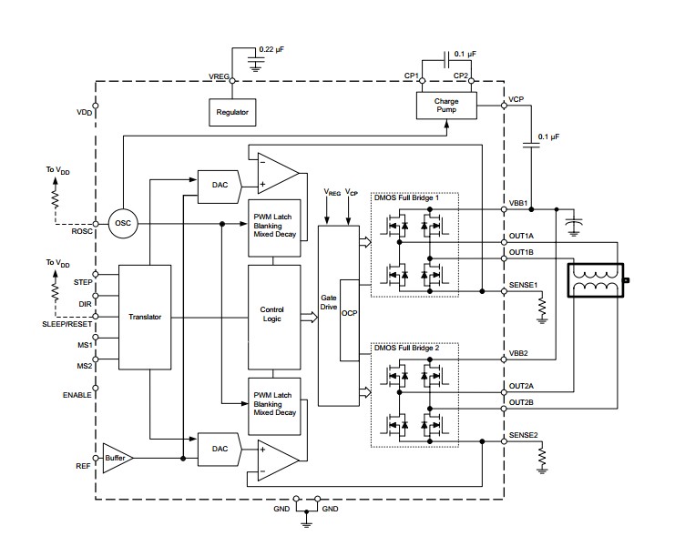
The A3987SLPT is a complete microstepping motor driver with built-in translator for easy operation. It is designed to operate bipolar stepper motors in full, half, quarter, and sixteenth step modes, with output drive capability of 50 V and ±1.5 A. The A3987SLPT includes a fixed off-time current regulator, which has the ability to operate in slow or mixed decay modes.
Parametrics
A3987SLPT absolute maximum ratings: (1)Logic Supply Voltage VDD: 7.0 V; (2)Logic Input Voltage Range VIN: –0.3 to VDD + 0.3 V; (3)VBBx to OUTx: 50 V; (4)Sense Voltage VSENSE: 0.5 V; (5)Reference Voltage VREF: 0 to 4 V; (6)Nominal Operating Temperature TA Range S: –20 to 85 °C; (7)Maximum Junction Temperature TJ(max): 150 °C; (8)Storage Temperature Tstg: –55 to 150 °C.
Features
A3987SLPT features: (1)Low RDS(on)outputs; (2)Short-to-ground protection; (3)Shorted load protection; (4)Automatic current decay mode detection/selection; (5)Mixed and slow current decay modes; (6)Synchronous rectification for low power dissipation; (7)Internal UVLO and thermal shutdown circuitry; (8)Crossover-current protection.
Diagrams
| Image | Part No | Mfg | Description | ![]() |
Pricing (USD) |
Quantity | ||||||||||||||||||||
|---|---|---|---|---|---|---|---|---|---|---|---|---|---|---|---|---|---|---|---|---|---|---|---|---|---|---|
![]() |
![]() A3987SLPTR-T |
![]() |
![]() IC DRIVER MICROSTEPPING 24-TSSOP |
![]() Data Sheet |
![]()
|
|
||||||||||||||||||||
| Image | Part No | Mfg | Description | ![]() |
Pricing (USD) |
Quantity | ||||||||||||||||||||
![]() |
![]() A3980 |
![]() Other |
![]() |
![]() Data Sheet |
![]() Negotiable |
|
||||||||||||||||||||
![]() |
![]() A3980KLP |
![]() |
![]() IC DRIVER MICROSTEPPING 28-TSSOP |
![]() Data Sheet |
![]()
|
|
||||||||||||||||||||
![]() |
![]() A3980KLP-T |
![]() |
![]() IC MOTOR DRIVER MICROSTEP 28-TSS |
![]() Data Sheet |
![]()
|
|
||||||||||||||||||||
![]() |
![]() A3980KLPTR |
![]() |
![]() IC DRIVER MICROSTEPPING 28-TSSOP |
![]() Data Sheet |
![]() Negotiable |
|
||||||||||||||||||||
![]() |
![]() A3980KLPTR-T |
![]() |
![]() IC DRIVER MICROSTEPPING 28-TSSOP |
![]() Data Sheet |
![]()
|
|
||||||||||||||||||||
![]() |
![]() A3981KLPTR-T |
![]() |
![]() IC MOTOR DVR MICROSTEP 28-TSSOP |
![]() Data Sheet |
![]()
|
|
||||||||||||||||||||
(Hong Kong)











