Product Summary
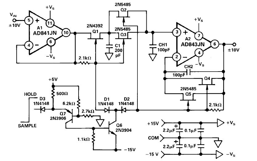
The AD843JN is a fast settling, 34 MHz, CBFET input op amp. The AD843JN combines the low (0.6 nA) input bias currents characteristic of a FET input amplifier while still providing a 34 MHz bandwidth and a 135 ns settling time (to within 0.01% of final value for a 10 volt step). The AD843JN is a member of the Analog Devices’family of wide bandwidth operational amplifiers. These devices are fabricated using Analog Devices’ junction isolated complementary bipolar (CB) process. This process permits a combination of dc precision and wideband ac performance previously unobtainable in a monolithic op amp. The applications of the AD843JN include high speed sample-and-hold amplifiers, high bandwidth active filters, high speed integrators, high frequency signal conditioning.
Parametrics
AD843JN absolute maximum ratings: (1)Supply Voltage: ±18 V; (2)Internal Power Dissipation: Plastic Package: 1.50 Watts; Cerdip Package: 1.35 Watts; 12-Pin Header Package: 1.80 Watts; 16-Pin SOIC Package: 1.50 Watts; 20-Pin LCC Package: 1.00 Watt; (3)Input Voltage: ±VS; (4)Output Short Circuit Duration: Indefinite; (5)Differential Input Voltage: +VS and –VS; (6)Storage Temperature Range (N, R): -65℃ to +125℃; (7)Storage Temperature Range (Q, H, E): -65℃to +150℃; (8)Operating Temperature Range: 0℃ to +70℃; (9)Lead Temperature Range (Soldering 60 sec): +300℃; (10)ESD Rating: 500 V.
Features
AD843JN features: (1)AC PERFORMANCE; (2)Unity Gain Bandwidth: 34 MHz; (3)Fast Settling: 135 ns to 0.01%; (4)Slew Rate: 250 V/ms; (5)Stable at Gains of 1 or Greater; (6)Full Power Bandwidth: 3.9 MHz; (7)DC PERFORMANCE; (8)Input Offset Voltage: 1 mV max (AD843K/B); (9)Input Bias Current: 0.6 nA typ; (10)Input Voltage Noise: 19 nV/√ ̄Hz; (11)Open Loop Gain: 30 V/mV into a 500 V Load; (12)Output Current: 50 mA min; (13)Supply Current: 13 mA max; (14)Available in 8-Pin Plastic Mini-DIP & Cerdip, 16-Pin SOIC, 20-Pin LCC and 12-Pin Hermetic Metal Can Packages; (15)Available in Tape and Reel in Accordance with EIA-481A Standard; (16)Chips and MIL-STD-883B Parts Also Available.
Diagrams

| Image | Part No | Mfg | Description | ![]() |
Pricing (USD) |
Quantity | ||||||||||||||||||||
|---|---|---|---|---|---|---|---|---|---|---|---|---|---|---|---|---|---|---|---|---|---|---|---|---|---|---|
![]() |
![]() AD843JNZ |
![]() |
![]() IC OPAMP GP 34MHZ 50MA 8DIP |
![]() Data Sheet |
![]()
|
|
||||||||||||||||||||
![]() |
![]() AD843JN |
![]() |
![]() IC OPAMP GP 34MHZ 50MA 8DIP |
![]() Data Sheet |
![]()
|
|
||||||||||||||||||||
(Hong Kong)









