Product Summary
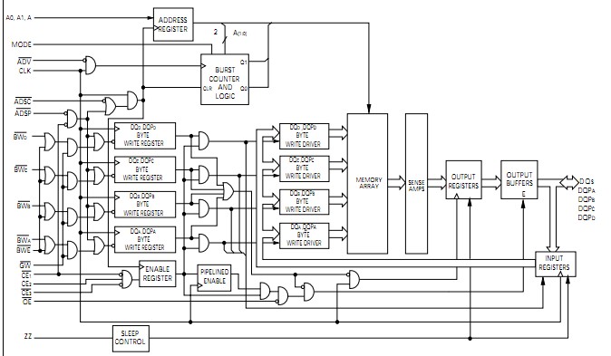
The CY7C1380D-167AXC is a Pipelined SRAM. The CY7C1380D-167AXC integrates 524,288 × 36 and 1,048,576 × 18 SRAM cells with advanced synchronous peripheral circuitry and a two-bit counter for internal burst operation. All synchronous of the CY7C1380D-167AXC inputs are gated by registers controlled by a positive-edge-triggered Clock Input (CLK). The synchronous of the CY7C1380D-167AXC inputs include all addresses, all data inputs, address-pipelining Chip Enable (CE1), depth-expansion Chip Enables (CE2 and CE3 [2]), Burst Control inputs (ADSC, ADSP, and ADV), Write Enables (BWX, and BWE), and Global Write (GW). Asynchronous of the CY7C1380D-167AXC inputs include the Output Enable (OE) and the ZZ pin.
Parametrics
CY7C1380D-167AXC absolute maximum ratings: (1)Storage Temperature: –65 to +150 ℃; (2)Ambient Temperature with Power Applied: –55 to +125 ℃; (3)Supply Voltage on VCC to Relative GND[2]: –0.5 V to +4.6 V; (4)DC Voltage Applied to Outputs[2] in High Z State: –0.5 V to VDDQ+0.5 V; (5)DC Input Voltage[2]: –0.5 V to VDD+0.5 V; (6)Current into Outputs (LOW): 20 mA; (7)Static Discharge Voltage: >2001V; (8)Latch-Up Current: >200 mA.
Features
CY7C1380D-167AXC features: (1)Pin compatible and functionally equivalent to ZBT devices IDT71V546, MT55L128L36P, and MCM63Z736; (2)Supports 166-MHz bus operations with zero wait states; (3)Internally self-timed output buffer control to eliminate the need to use OE; (4)Fully registered (inputs and outputs) for pipelined operation; (5)Byte Write capability; (6)128K × 36 common I/O architecture; (7)Single 3.3V power supply; (8)Fast clock-to-output times: 3.5 ns; (9)Clock Enable (CEN) pin to suspend operation; (10)Synchronous self-timed writes; (11)Asynchronous output enable; (12)JEDEC-standard 100 TQFP package; (13)Burst Capability—linear or interleaved burst order; (14)Low standby power.
Diagrams

| Image | Part No | Mfg | Description | ![]() |
Pricing (USD) |
Quantity | ||||||||||||
|---|---|---|---|---|---|---|---|---|---|---|---|---|---|---|---|---|---|---|
![]() |
![]() CY7C1380D-167AXC |
![]() Cypress Semiconductor |
![]() SRAM 512Kx36 3.3V COM 1CD Sync PL SRAM |
![]() Data Sheet |
![]()
|
|
||||||||||||
![]() |
![]() CY7C1380D-167AXCT |
![]() Cypress Semiconductor |
![]() SRAM 512Kx36 3.3V COM 1CD Sync PL SRAM |
![]() Data Sheet |
![]()
|
|
||||||||||||
(Hong Kong)









