Product Summary
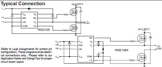
The IRS2106STRPBF is a high voltage, high speed power MOSFET and IGBT driver with independent high and low side referenced output channels. Proprietary HVIC and latch immune CMOS technologies enable ruggedized monolithic construction. The logic input of the IRS2106STRPBF is compatible with standard CMOS or LSTTL output, down to 3.3 V logic.
Parametrics
IRS2106STRPBF absolute maximum ratings: (1)VB, High side floating absolute voltage: -0.3 to 625V; (2)VS, High side floating supply offset voltage: VB -25 to VB +0.3V; (3)VHO, High side floating output voltage: VS -0.3 to VB +0.3V; (4)VCC, Low side and logic fixed supply voltage: -0.3 to 25V; (5)VLO, Low side output voltage: -0.3 to VCC +0.3V; (6)VIN, Logic input voltage: VSS - 0.3 to VCC +0.3V; (7)VSS, Logic ground (IRS21064 only): VCC -25 to VCC +0.3V; (8)dVS/dt, Allowable offset supply voltage transient: 50 V/ns.
Features
IRS2106STRPBF features: (1)Floating channel designed for bootstrap operation; (2)Fully operational to +600 V; (3)Tolerant to negative transient voltage, dV/dt immune; (4)Gate drive supply range from 10 V to 20 V; (5)Undervoltage lockout for both channels; (6)3.3 V, 5 V, and 15 V input logic compatible; (7)Matched propagation delay for both channels; (8)Logic and power ground +/- 5 V offset; (9)Lower di/dt gate driver for better noise immunity; (10)Outputs in phase with inputs (IRS2106).
Diagrams

| Image | Part No | Mfg | Description | ![]() |
Pricing (USD) |
Quantity | ||||||||||||
|---|---|---|---|---|---|---|---|---|---|---|---|---|---|---|---|---|---|---|
![]() |
![]() IRS2106STRPBF |
![]() International Rectifier |
![]() Power Driver ICs Hi&Lw Sd Drvr All HiVolt Pins 1 Sd |
![]() Data Sheet |
![]()
|
|
||||||||||||
| Image | Part No | Mfg | Description | ![]() |
Pricing (USD) |
Quantity | ||||||||||||
![]() |
![]() IRS2001(S)PbF |
![]() Other |
![]() |
![]() Data Sheet |
![]() Negotiable |
|
||||||||||||
![]() |
![]() IRS2001MPBF |
![]() International Rectifier |
![]() Power Driver ICs |
![]() Data Sheet |
![]()
|
|
||||||||||||
![]() |
![]() IRS2001MTRPBF |
![]() International Rectifier |
![]() Power Driver ICs Hi&Lw Sd Drvr |
![]() Data Sheet |
![]()
|
|
||||||||||||
![]() |
![]() IRS2001PBF |
![]() International Rectifier |
![]() Power Driver ICs Hi&Lw Sd Drvr |
![]() Data Sheet |
![]()
|
|
||||||||||||
![]() |
![]() IRS2001SPBF |
![]() International Rectifier |
![]() Power Driver ICs |
![]() Data Sheet |
![]()
|
|
||||||||||||
![]() |
![]() IRS2001STRPBF |
![]() International Rectifier |
![]() Power Driver ICs Hi&Lw Sd Drvr |
![]() Data Sheet |
![]()
|
|
||||||||||||
(Hong Kong)











