Product Summary
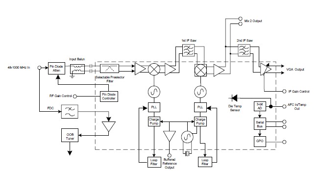
The MT2121F is a fully integrated single-chip tuner, with functional blocks specifically designed to ease implementation of an OpenCable - compliant set-top box (STB). The MT2121F contains integrated filter components and controls that allow for a simple, alignment-free pre-select filter.
Parametrics
MT2121F absolute maximum ratings: (1)Input range: 48 to 1000 MHz; (2)First intermediate center frequency: 1220 MHz; (3)Second intermediate center frequency: 30 to 57 MHz; (4)Supply voltage, 5V: 4.75 to 5.25 V; (5)Supply voltage, 3.3V: 3.15 to 3.45 V; (6)Supply voltage ripple: 15 mV; (7)MIX 2 IF output load impedance: 800 Ω; (8)Serial control clock: 400 kHz.
Features
MT2121F features: (1)Dual-conversion architecture for consistent performance with no manual alignments; (2)Proven performance in dualfunction analog and digital set-top box designs; (3)Eliminates the need for the 28V to 33V supplies typically required by traditional cable tuners; (4)3.3V and 5V serial bus compatible; (5)Minimal external components; simple interface to external filters; (6)Software shutdown mode.
Diagrams

(Hong Kong)






