Product Summary
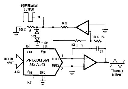
The MX7533LN is a low cost CMOS 4-quadrant multiplying digital-to-analog converter(DAC). An advanced silicon gate CMOS process combines 1- bit linearity, low power consumption, and excellent long term stability. Thin-film resistors provide 1.4% untrimmed gain error and less than 0.1% gain change with temperature over all operating ranges. The MX7533LN operates from a single +5V to +15V supply. The applications of the MX7533LN include: machine and motion control systems, automatic test equipment, μP controlled calibration circuitry, programmable gain amplifiers, digitally controlled filters, Programmable power supplies.
Parametrics
MX7533LN absolute maximum ratings: (1)VDD to GND: -0.3, +17V; (2)VREF to GND: ±25V; (3)RFB to GND: ±25V; (4)Digital input voltage to GND: -0.3V, VDD; (5)Output voltage(out1, out2): -0.3V, VDD; (6)Power dissipation plastic DIP(derate 8.3mW/℃ above +70℃): 670mW; ceramic, CERDIP, small outline(derate 6mW/℃ above +75℃): 450mW; (7)Storage temperature: -65℃ to +150℃; (8)Lead temperature(soldering 10 secs): +300℃.
Features
MX7533LN features: (1)10 bit resolution; (2)8, 9 and 10 bit end point linearity; (3)Low power consumption-20mW; (4)Four-quadrant multiplication; (5)TTL and CMOS compatible; (6)Pin-four-pin second source.
Diagrams

| Image | Part No | Mfg | Description | ![]() |
Pricing (USD) |
Quantity | ||||
|---|---|---|---|---|---|---|---|---|---|---|
![]() |
![]() MX7533LN |
![]() Maxim Integrated Products |
![]() DAC (D/A Converters) |
![]() Data Sheet |
![]() Negotiable |
|
||||
![]() |
![]() MX7533LN+ |
![]() Maxim Integrated Products |
![]() DAC (D/A Converters) 10-Bit Precision DAC |
![]() Data Sheet |
![]() Negotiable |
|
||||
(Hong Kong)










