Product Summary
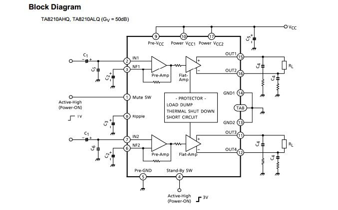
The TA8210AH is a 20W BTL × 2ch Audio Power Amplifier. The temperature rise of chip can be reduced, and the influence from the degradation of the features due to the temperature rise at the high output can also be reduced. This stereo audio power IC TA8210AH, designed for car audio use, has two built-in channels to reduce the characteristic difference between L and R channels.
Parametrics
TA8210AH absolute maximum ratings: (1)Peak supply voltage (0.2 s)VCC (surge): 50 V; (2)DC supply voltage VCC (DC): 25 V; (3)Operating supply voltage VCC (opr): 18 V; (4)Output current (peak)IO (peak): 9 A; (5)Power dissipation PD: 50 W; (6)Operating temperature Topr: -40 to 85 °C; (7)Storage temperature Tstg: -55 to 150 °C.
Features
TA8210AH features: (1)Low distortion ratio: THD = 0.04% (typ.)(VCC = 13.2 V, f = 1 kHz, POUT = 5 W, RL = 4Ω, GV=50dB); (2)Low noise: VNO = 0.30 mVrms (typ.)(VCC = 13.2 V, Rg = 0 Ω, GV = 50dB, BW = 20Hz to 20 kHz, Rl=4Ω); (3)Built-in stand-by switch function (pin 4); (4)Built-in muting function (pin 1); (5)Built-in various protection circuit: Thermal shut down, over voltage, out to GND, out to VCC, out to out short; (6)Operating supply voltage: VCC (opr)= 9~18 V.
Diagrams
| Image | Part No | Mfg | Description | ![]() |
Pricing (USD) |
Quantity | ||||
|---|---|---|---|---|---|---|---|---|---|---|
![]() |
![]() TA8210AH |
![]() Other |
![]() |
![]() Data Sheet |
![]() Negotiable |
|
||||
| Image | Part No | Mfg | Description | ![]() |
Pricing (USD) |
Quantity | ||||
![]() |
![]() TA8200AH |
![]() Other |
![]() |
![]() Data Sheet |
![]() Negotiable |
|
||||
![]() |
![]() TA8201AK |
![]() Other |
![]() |
![]() Data Sheet |
![]() Negotiable |
|
||||
![]() |
![]() TA8204 |
![]() Other |
![]() |
![]() Data Sheet |
![]() Negotiable |
|
||||
![]() |
![]() TA8205AH |
![]() Other |
![]() |
![]() Data Sheet |
![]() Negotiable |
|
||||
![]() |
![]() TA8207K |
![]() Other |
![]() |
![]() Data Sheet |
![]() Negotiable |
|
||||
![]() |
![]() TA8208H |
![]() Other |
![]() |
![]() Data Sheet |
![]() Negotiable |
|
||||
(Hong Kong)









