Product Summary
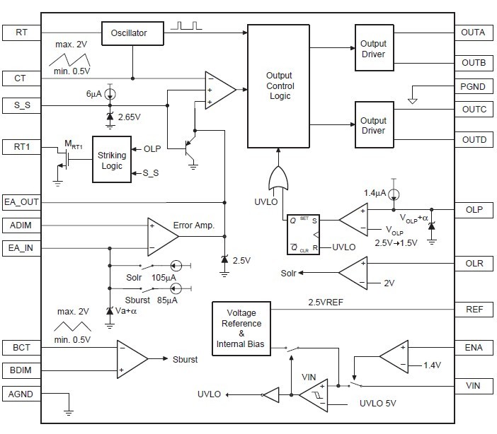
The FAN7314 LCD Backlight Inverter Drive IC provides all the control functions for use as a series parallel resonant converter as well as a pulse width modulation(PWM) controller to develop a supply voltage. Typical operating frequency range is between 30kHz and 250kHz, depending on the CCFL and the transformer characteristics.
Parametrics
FAN7314 absolute maximum ratings: (1)VCC Supply Voltage: 5 to 25.5 V; (2)Topr Operating Temperature Range: -25 to 85℃; (3)Tj Junction Temperature: 150℃; (4)Tstg Storage Temperature Range: -65 to 150℃; (5)RθJA Thermal Resistance Junction-Air(1, 2): 70℃/W; (6)Pd Power Dissipation: 1.8 W.
Features
FAN7314 features: (1)High-efficiency single-stage power conversion; (2)Wide input voltage range: 5V to 25.5V; (3)Back light lamp ballast and soft dimming; (4)Reduces number of required external components; (5)Precision voltage reference trimmed to 2%; (6)ZVS half-bridge topology; (7)Soft start; (8)PWM control at fixed frequency; (9)Analog and burst dimming function; (10)Programmable striking frequency; (11)Open lamp protection; (12)Open lamp regulation; (13)20-Pin SOIC.
Diagrams

| Image | Part No | Mfg | Description | ![]() |
Pricing (USD) |
Quantity | ||||||||||||
|---|---|---|---|---|---|---|---|---|---|---|---|---|---|---|---|---|---|---|
![]() |
![]() FAN7314 |
![]() Other |
![]() |
![]() Data Sheet |
![]() Negotiable |
|
||||||||||||
![]() |
![]() FAN7314A |
![]() Other |
![]() |
![]() Data Sheet |
![]() Negotiable |
|
||||||||||||
![]() |
![]() FAN7314AMX |
![]() Fairchild Semiconductor |
![]() LCD Drivers LCD Backlight Inverter Drive |
![]() Data Sheet |
![]()
|
|
||||||||||||
![]() |
![]() FAN7314M |
![]() Fairchild Semiconductor |
![]() LCD Drivers POWER_CONVERSION |
![]() Data Sheet |
![]() Negotiable |
|
||||||||||||
![]() |
![]() FAN7314AM |
![]() Fairchild Semiconductor |
![]() LCD Drivers LCD Backlight Inverter Drive IC |
![]() Data Sheet |
![]() Negotiable |
|
||||||||||||
![]() |
![]() FAN7314MX |
![]() Fairchild Semiconductor |
![]() LCD Drivers LCD BACKLIGHT INVERTER DRIVER |
![]() Data Sheet |
![]() Negotiable |
|
||||||||||||
(Hong Kong)










