Product Summary
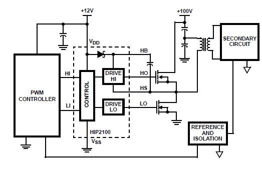
The HIP2100IRZT is a high frequency, 100V Half Bridge N-Channel power MOSFET driver IC. The low-side and high-side gate drivers are independently controlled and matched to 8ns. The HIP2100IRZT gives the user maximum flexibility in dead-time selection and driver protocol. Undervoltage protection on both the low-side and high-side supplies force the outputs low. An on-chip diode eliminates the discrete diode required with other driver ICs. The applications of the HIP2100IRZT include Telecom Half Bridge Power Supplies, Avionics DC-DC Converters, Two-Switch Forward Converters, Active Clamp Forward Converters.
Parametrics
HIP2100IRZT absolute maximum ratings: (1)Supply Voltage, VDD, VHB-VHS: -0.3V to 18V; (2)LI and HI Voltages: -0.3V to VDD +0.3V; (3)Voltage on LO: -0.3V to VDD +0.3V; (4)Voltage on HO: VHS -0.3V to VHB +0.3V; (5)Voltage on HS (Continuous): -1V to 110V; (6)Voltage on HB: +118V; (7)Average Current in VDD to HB diode: 100mA; (8)ESD Classification: Class 1 (1kV).
Features
HIP2100IRZT features: (1)Drives N-Channel MOSFET Half Bridge; (2)SOIC, EPSOIC, QFN and DFN Package Options; (3)SOIC, EPSOIC and DFN Packages Compliant with 100V Conductor Spacing Guidelines of IPC-2221; (4)Pb-Free Product Available (RoHS Compliant); (5)Bootstrap Supply Max Voltage to 114VDC; (6)On-Chip 1?Bootstrap Diode; (7)Fast Propagation Times for Multi-MHz Circuits; (8)Drives 1000pF Load with Rise and Fall Times Typ. 10ns; (9)CMOS Input Thresholds for Improved Noise Immunity; (10)Independent Inputs for Non-Half Bridge Topologies; (11)No Start-Up Problems; (12)Outputs Unaffected by Supply Glitches, HS Ringing Below Ground, or HS Slewing at High dv/dt; (13)Low Power Consumption; (14)Wide Supply Range; (15)Supply Undervoltage Protection; (16)3Ω Driver Output Resistance; (17)QFN/DFN Package: - Compliant to JEDEC PUB95 MO-220 QFN - Quad Flat No Leads - Package Outline; - Near Chip Scale Package footprint, which improves PCB efficiency and has a thinner profile.
Diagrams

| Image | Part No | Mfg | Description | ![]() |
Pricing (USD) |
Quantity | ||||||||||
|---|---|---|---|---|---|---|---|---|---|---|---|---|---|---|---|---|
![]() |
![]() HIP2100IRZT |
![]() Intersil |
![]() Power Driver ICs 100V/2A H-BRDG DRVR 16LD MLFP 5X5 |
![]() Data Sheet |
![]()
|
|
||||||||||
| Image | Part No | Mfg | Description | ![]() |
Pricing (USD) |
Quantity | ||||||||||
![]() |
![]() HIP2060 |
![]() Other |
![]() |
![]() Data Sheet |
![]() Negotiable |
|
||||||||||
![]() |
![]() HIP2100 |
![]() Other |
![]() |
![]() Data Sheet |
![]() Negotiable |
|
||||||||||
![]() |
![]() HIP2100EIB |
![]() |
![]() IC DRIVER HALF BRIDGE 8-SOIC |
![]() Data Sheet |
![]() Negotiable |
|
||||||||||
![]() |
![]() HIP2100EIBT |
![]() |
![]() IC DRIVER HALF BRIDGE 100V 8SOIC |
![]() Data Sheet |
![]() Negotiable |
|
||||||||||
![]() |
![]() HIP2100EIBZ |
![]() |
![]() IC DRIVER HALF BRIDGE 8EPSOIC |
![]() Data Sheet |
![]()
|
|
||||||||||
![]() |
![]() HIP2100EIBZT |
![]() |
![]() IC DRIVER HALF BRDG 100V 8EPSOIC |
![]() Data Sheet |
![]() Negotiable |
|
||||||||||
(Hong Kong)











