Product Summary
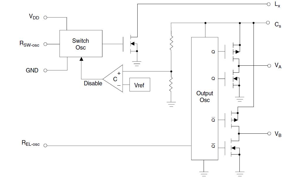
The HV803LG is a high-voltage driver designed for driving EL lamps of up to 30nF. EL lamps greater than 30nF can be driven for applications not requiring high brightness. The input supply voltage range is from 2.4 to 9.5V. The device uses a single inductor and a minimum number of passive components. The nominal regulated output voltage that is applied to the EL lamp is ±90V. The applications of the HV803LG include Pagers, Cellular phones, Electronic personal organizers, GPS units, Handheld personal computers, Portable instrumentation.
Parametrics
HV803LG absolute maximum ratings: (1)Supply Voltage, VDD: -0.5V to +10V; (2)Output Voltage, VCs: -0.5V to +120V; (3)Operating Temperature Range: -25℃ to +85℃; (4)Storage Temperature Range: -65℃ to +150℃; (5)Power Dissipation: 400mW.
Features
HV803LG features: (1)Processed with HVCMOS technology; (2)2.4V to 9.5V operating supply voltage; (3)DC to AC conversion; (4)180V peak-to-peak typical output voltage; (5)Large output load capability typically 30nF; (6)Short circuit protection on outputs; (7)Adjustable output lamp frequency to control lamp color,; (8)lamp life, and power consumption; (9)Adjustable converter frequency to eliminate harmonics and; (10)optimize power consumption; (11)Enable/disable function; (12)Low current draw under no load condition.
Diagrams

(Hong Kong)






