Product Summary
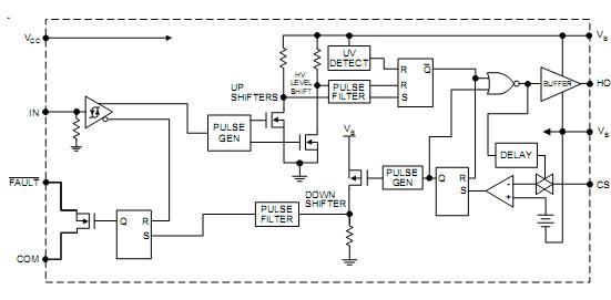
The IR2127S is a high voltage, high speed power MOSFET and IGBT driver. The protection circuity of the IR2127S detects over-current in the driven power transistor and terminates the gate drive voltage. The floating channel of the IR2127S can be used to drive an N-channel power MOSFET or IGBT in the high side or low side configuration which operates up to 600 volts.
Parametrics
IR2127S absolute maximum ratings: (1) High Side Floating Supply Voltage VB: -0.3 to 625V; (2) High Side Floating Offset Voltage VS: VB -25 to VB+0.3V; (3) High Side Floating Output Voltage VHO: Vs -0.3V to VB +0.3V; (4) Logic Supply Voltage VCC: -0.3 to 25V; (5) Logic Input Voltage VIN: -0.3V to Vcc +0.3V; (6) FAULT Output Voltage VFLT: -0.3V to Vcc +0.3V; (7) Current Sense Voltage VCS: VS -0.3V to VB +0.3V; (8) Allowable Offset Supply Voltage Transient dVs/dt: 50V/ns; (9) Package Power Dissipation@TA≤25°C: 1.0W; (10) Thermal Resistance, Junction to Ambient: 125°C/W; (11) Junction Temperature: 150°C; (12) Storage Temperature: 150°C; (13) Lead Temperature (Soldering, 10 seconds) : 300°C.
Features
IR2127S features: (1) Floating channel designed for bootstrap operation Fully operational to +600V; (2) Application- specific gate drive range: Motor Drive: 12 to 20V (IR2127/IR2128) ; (3) Undervoltage lockout; (4) 3.3V, 5V and 15V input logic compatible; (5) FAULT lead indicates shutdown has occured; (6) Output in phase with input (IR2127/IR21271) ; (7) Avaliable in Lead-Free.
Diagrams

| Image | Part No | Mfg | Description | ![]() |
Pricing (USD) |
Quantity | ||||||||||||
|---|---|---|---|---|---|---|---|---|---|---|---|---|---|---|---|---|---|---|
![]() |
![]() IR2127S |
![]() |
![]() IC MOSFET DRIVER CUR-SENSE 8SOIC |
![]() Data Sheet |
![]() Negotiable |
|
||||||||||||
![]() |
![]() IR2127SPBF |
![]() International Rectifier |
![]() Power Driver ICs |
![]() Data Sheet |
![]()
|
|
||||||||||||
![]() |
![]() IR2127STRPBF |
![]() International Rectifier |
![]() Power Driver ICs |
![]() Data Sheet |
![]()
|
|
||||||||||||
![]() |
![]() IR2127STR |
![]() |
![]() IC MOSFET DRIVER CUR-SENSE 8SOIC |
![]() Data Sheet |
![]() Negotiable |
|
||||||||||||
(Hong Kong)










