Product Summary
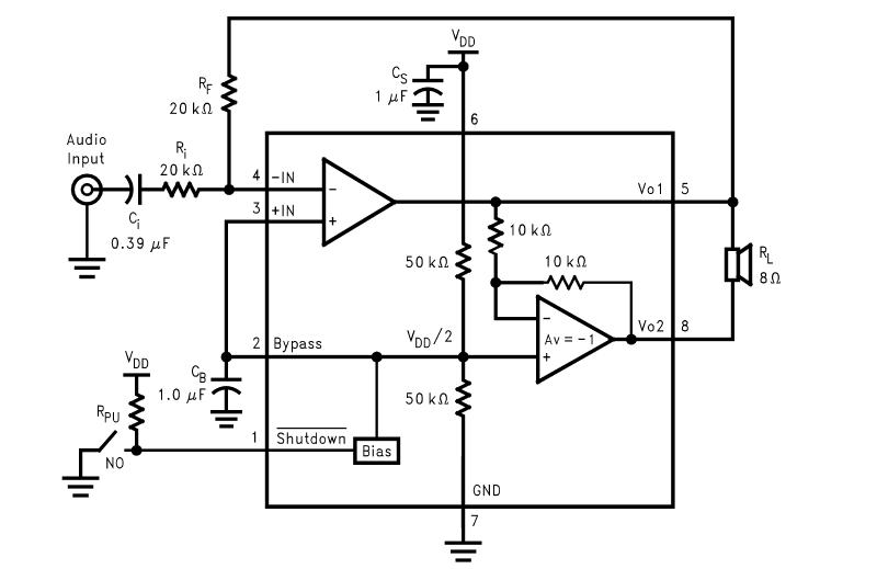
The LM4902LD is a bridged audio power amplifier capable of delivering 265mW of continuous average power into an 8W load with 1% THD+N from a 3.3V power supply. Boomer-audio power amplifiers were designed specifically to provide high quality output power from a low supply voltage while requiring a minimal amount of external components. The applications of the LM4902LD include Cellular phones, PDA’s, Any portable audio application.
Parametrics
LM4902LD absolute maximum ratings: (1)Supply Voltage: 6.0V; (2)Storage Temperature: -65℃ to +150℃; (3)Input Voltage: -0.3V to VDD + 0.3V; (4)Power Dissipation (Note 3): Internally limited; (5)ESD Susceptibility (Note 4): 2000V; (6)ESD Susceptibility (Note 5): 200V; (7)Junction Temperature: 150℃.
Features
LM4902LD features: (1)MSOP and LLP packaging; (2)No output coupling capacitors, bootstrap capacitors, or snubber circuits are necessary; (3)Thermal shutdown protection circuitry; (4)Unity-gain stable; (5)External gain configuration capability; (6)Latest generation ’click and pop’ suppression circuitry.
Diagrams

| Image | Part No | Mfg | Description | ![]() |
Pricing (USD) |
Quantity | ||||||
|---|---|---|---|---|---|---|---|---|---|---|---|---|
![]() |
![]() LM4902LD/NOPB |
![]() |
![]() IC AMP AUDIO PWR .675W MONO 8LLP |
![]() Data Sheet |
![]() Negotiable |
|
||||||
![]() |
![]() LM4902LDBD |
![]() |
![]() BOARD EVALUATION LM4902LD |
![]() Data Sheet |
![]()
|
|
||||||
(Hong Kong)











