Product Summary
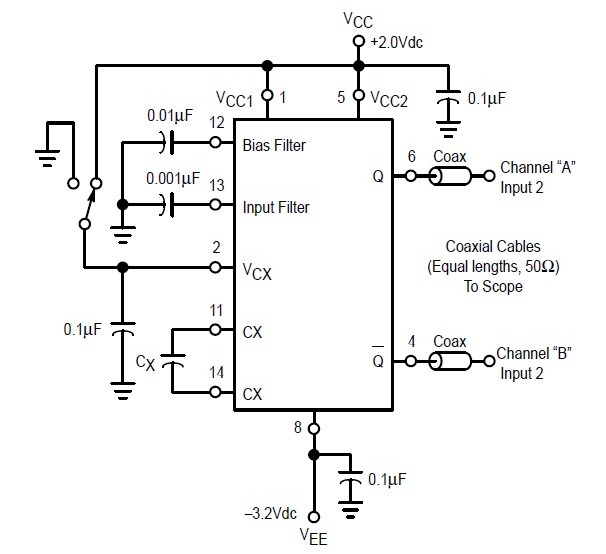
The MC1658 is a voltage–controlled multivibrator which provides appropriate level shifting to produce an output compatible with MECL III and MECL 10,000 logic levels. MC1658L frequency control is accomplished through the use of voltage–variable current sources which control the slew rate of a single external capacitor.
Parametrics
MC1658L absolute maximum ratings: :(1)Power Supply Drain Current, IE: 32mAdc; (2)Output Voltage, VOH: -0.96 to -0.81Vdc at the condition of 25℃; (3)Output Voltage, VOL: -1.045Vdc to -0.875 at the condition of 30℃; (4)Input Current: 350μAdc; (6)Output Voltage “Q” LOW: –1.85 to –1.62Vdc @25℃.
Features
MC1658L features: (1)t+ Rise Time (10% to 90%): 1.6 to 2.7ns; (2)Fall Time: 1.4 to 2.7; (3)fosc1 Oscillator Frequency: 130 to 175 MHz; (4)fosc2 : 78 to 120MHz; (5)TR3 Tuning Ratio Test: 3.1 to 4.5.
Diagrams

![]() |
![]() MC1648 |
![]() Other |
![]() |
![]() Data Sheet |
![]() Negotiable |
|
||||
![]() |
![]() MC1650 |
![]() Other |
![]() |
![]() Data Sheet |
![]() Negotiable |
|
||||
![]() |
![]() MC1651 |
![]() Other |
![]() |
![]() Data Sheet |
![]() Negotiable |
|
||||
![]() |
![]() MC1658 |
![]() Other |
![]() |
![]() Data Sheet |
![]() Negotiable |
|
||||
![]() |
![]() MC1662 |
![]() Other |
![]() |
![]() Data Sheet |
![]() Negotiable |
|
||||
![]() |
![]() MC1670 |
![]() Other |
![]() |
![]() Data Sheet |
![]() Negotiable |
|
||||
(Hong Kong)








