Product Summary
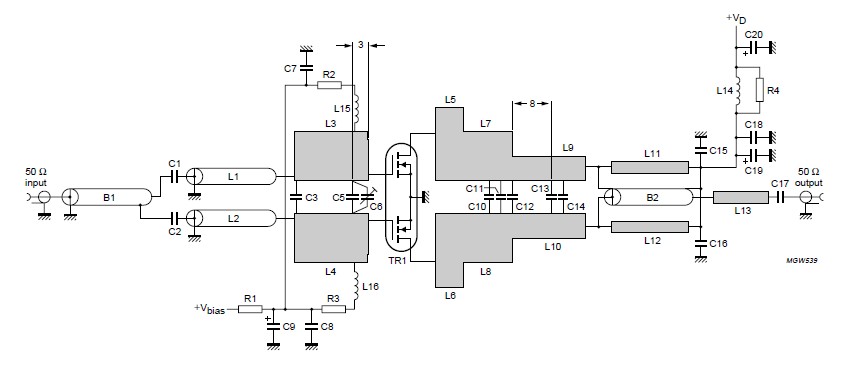
The BLF647 is a UHF power LDMOS transistor. It is a silicon N-channel enhancement mode lateral D-MOS push-pull transistor in a SOT540A package with ceramic cap. The common source is connected to the mounting flange. The BLF647 is suitable for Communication transmitter applications in the HF to 800 MHz frequency range.
Parametrics
BLF647 absolute maximum ratings: (1)VDS drain-source voltage: 65 V; (2)VGS gate-source voltage: ±15 V; (3)ID drain current (DC): 18 A; (4)Ptot total power dissipation Tmb ≤ 25 ℃: 290 W; (5)Tstg storage temperature: -65 +150 ℃; (6)Tj junction temperature: 200 ℃.
Features
BLF647 features: (1)High power gain; (2)Easy power control; (3)Excellent ruggedness; (4)Source on underside eliminates DC isolators, reducing common mode inductance; (5)Designed for broadband operation (HF to 800 MHz); (6)Internal input damping for excellent stability over the whole frequency range.
Diagrams

| Image | Part No | Mfg | Description | ![]() |
Pricing (USD) |
Quantity | ||||||||
|---|---|---|---|---|---|---|---|---|---|---|---|---|---|---|
![]() |
![]() BLF647 |
![]() Other |
![]() |
![]() Data Sheet |
![]() Negotiable |
|
||||||||
![]() |
![]() BLF647,112 |
![]() NXP Semiconductors |
![]() Transistors RF MOSFET Power RF LDMOS 150W UHF |
![]() Data Sheet |
![]()
|
|
||||||||
![]() |
![]() BLF647A |
![]() NXP Semiconductors |
![]() Transistors RF MOSFET Power LDMOS TNS |
![]() Data Sheet |
![]() Negotiable |
|
||||||||
![]() |
![]() BLF647A,112 |
![]() NXP Semiconductors |
![]() Transistors RF MOSFET Power LDMOS TNS |
![]() Data Sheet |
![]()
|
|
||||||||
(Hong Kong)










