Product Summary
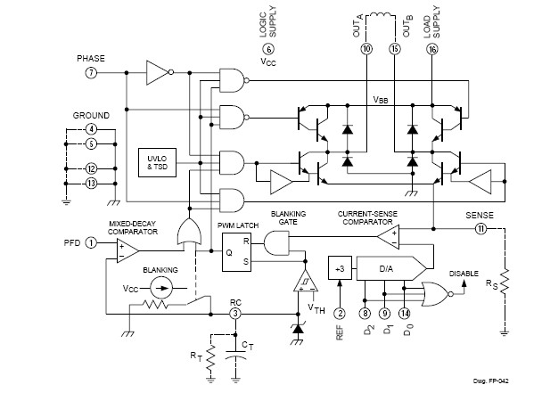
The A3955SLB is a Full-Bridge PWM Microstepping Motor Driver. The A3955SLB is designed to drive one winding of a bipolar stepper motor in a microstepping mode. The outputs are rated for continuous output currents to ±1.5 A and operating voltages to 50 V. Internal pulse width modulated (PWM) current control combined with an internal three-bit nonlinear digitalto - analog converter allows the motor current to be controlled in full-, half-, quarter-, or eighth-step (microstepping) modes. Nonlinear increments minimize the number of control lines necessary for microstepping. Microstepping provides increased step resolution, and reduces torque variations and resonance problems at low speed.
Parametrics
A3955SLB absolute maximum ratings: (1)Load Supply Voltage : 50 V; (2)Logic Supply Voltage : 7.0 V; (3)Logic/Reference Input Voltage Range : –0.3 to VCC + 0.3 V; (4)Sense Voltage : 1.0 V; (5)Output Current, Continuous : ±1.5 mA; (6)Operating Ambient Temperature : –20 to 85 ℃; (7)Maximum Junction Temperature : 150 ℃; (8)Storage Temperature : –55 to 150 ℃.
Features
A3955SLB features: (1)±1.5 A continuous output current; (2)50 V output voltage rating; (3)Internal PWM current control; (4)3-bit nonlinear DAC; (5)Fast, mixed fast/slow, and slow current-decay modes; (6)Internal transient-suppression diodes; (7)Internal thermal shutdown circuitry; (8)Crossover-current and UVLO protection.
Diagrams

| Image | Part No | Mfg | Description | ![]() |
Pricing (USD) |
Quantity | ||||||
|---|---|---|---|---|---|---|---|---|---|---|---|---|
![]() |
![]() A3955SLB |
![]() |
![]() IC MOTOR DRIVER PWM FULL 16-SOIC |
![]() Data Sheet |
![]() Negotiable |
|
||||||
![]() |
![]() A3955SLB-T |
![]() |
![]() IC MOTOR DRIVER PWM FULL 16-SOIC |
![]() Data Sheet |
![]()
|
|
||||||
![]() |
![]() A3955SLBTR |
![]() |
![]() IC MOTOR DRIVER PWM FULL 16-SOIC |
![]() Data Sheet |
![]() Negotiable |
|
||||||
![]() |
![]() A3955SLBTR-T |
![]() |
![]() IC MOTOR DRIVER PWM FULL 16-SOIC |
![]() Data Sheet |
![]() Negotiable |
|
||||||
(Hong Kong)









