Product Summary
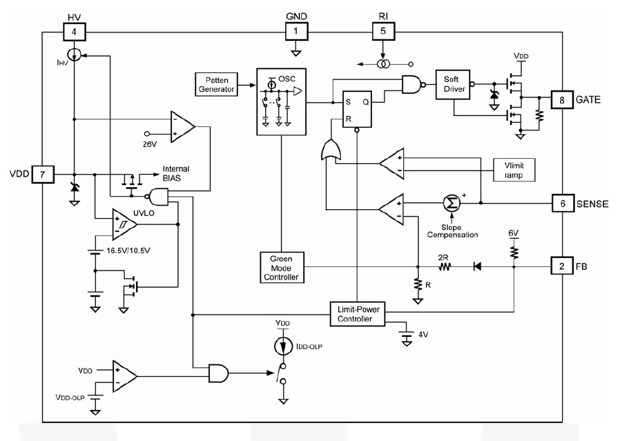
The SG6741SZ highly integrated PWM controller provides several features to enhance the performance of flyback converter. To minimize standby power consumption, a proprietary green-mode function provides off-time modulation to linearly decrease the switching frequency at light-load conditions. The applications of the SG6741SZ are General-purpose switch-mode power supplies and
flyback power converters, Power adapters, Open-frame SMPS. The SG6741SZ integrates a frequency-hopping function that helps reduce EMI emission of a power supply with minimum line filters. Its built-in synchronized slope compensation achieves stable peak-current-mode control.
Parametrics
SG6741SZ absolute maximum ratings: (1)VDD Supply Voltage: 30 V; (2)VHV Input Voltage to HV Pin: 500 V; (3)VL Input Voltage to FB, SENSE, Pin: -0.3 to 7 V; (4)DIP: 800 mW; (5)PD Power Dissipation, TA < 50℃, SOP 400 mW, DIP 82.5 ℃/W; (6)RΘJA Thermal Resistance, Junction-to-Air, SOP 141 ℃/W; (7)TJ Operating Junction Temperature: -40 to +125 ℃; (8)TSTG Storage Temperature Range: -55 to +150 ℃; (9)TL Lead Temperature (Wave soldering or IR, 10 seconds): 260 ℃; (10)Electrostatic Discharge Capability, Human Body Model (All pins except HV pin): 3 KV; (11)ESD; (12)Electrostatic Discharge Capability, Machine Model (All pins except HV pin): 250 V.
Features
SG6741SZ features: (1)High-voltage start-up; (2)Low operating current (4mA); (3)Linearly decreasing PWM frequency to 22kHz; (4)Frequency hopping to reduce EMI emission; (5)Peak-current-mode control; (6)Cycle-by-cycle current limiting; (7)Leading-edge blanking; (8)Synchronized slope compensation; (9)Gate output maximum voltage clamp (18V); (10)VDD over-voltage protection (auto restart); (11)VDD under-voltage lockout (UVLO); (12)Internal open-loop protection; (13)Constant power limit (full AC input range).
Diagrams

| Image | Part No | Mfg | Description | ![]() |
Pricing (USD) |
Quantity | ||||||||||||
|---|---|---|---|---|---|---|---|---|---|---|---|---|---|---|---|---|---|---|
![]() |
![]() SG6741SZ |
![]() |
![]() IC CTRLR PWM GREEN OVP HV 8SOP |
![]() Data Sheet |
![]()
|
|
||||||||||||
| Image | Part No | Mfg | Description | ![]() |
Pricing (USD) |
Quantity | ||||||||||||
![]() |
![]() SG6741 |
![]() Other |
![]() |
![]() Data Sheet |
![]() Negotiable |
|
||||||||||||
![]() |
![]() SG6741A |
![]() Other |
![]() |
![]() Data Sheet |
![]() Negotiable |
|
||||||||||||
![]() |
![]() SG6741ASY |
![]() Fairchild Semiconductor |
![]() Current Mode PWM Controllers Highly Integrated Gr Mode PWM Controller |
![]() Data Sheet |
![]()
|
|
||||||||||||
![]() |
![]() SG6741ASZ |
![]() Fairchild Semiconductor |
![]() Current Mode PWM Controllers Highly-Integrated Green-Mode PWM Cont. |
![]() Data Sheet |
![]() Negotiable |
|
||||||||||||
![]() |
![]() SG6741SZ |
![]() |
![]() IC CTRLR PWM GREEN OVP HV 8SOP |
![]() Data Sheet |
![]()
|
|
||||||||||||
![]() |
![]() SG6742 |
![]() Other |
![]() |
![]() Data Sheet |
![]() Negotiable |
|
||||||||||||
(Hong Kong)











